Ljósablaðið

1. TBL. 18. ÁRG 2024

Líkamleg, andleg og félagsleg líðan með WHODAS

Höfundar

Erna Magnúsdóttir

Guðrún Friðriksdóttir

Ljósið hefur frá upphafi lagt áherslu á að faglega þróun endurhæfingarinnar og að þjónustan byggi á gagnreyndum upplýsingum, reynslu og þekkingu. Eitt verkefnanna var að finna gott þverfaglegt mælitæki sem mælir líkamlega getu og andlega og félagslega líðan. Whodas, sem stendur fyrir World Health Organization Disability Assessment Schedule, varð fyrir valinu.

Starfsemi Ljóssins vex og dafnar með hverju ári. Ljósið hefur frá upphafi lagt mikla áherslu fagmennsku og að þróa starfið. Metnaður hefur verið lagður í að þjónustan byggi á gagnreyndum upplýsingum, reynslu og þekkingu sem daglegt starf með markhópnum veitir og að gæði séu ávallt í fyrirrúmi. Eitt þróunarverkefnanna var að finna gott þverfaglegt mælitæki sem mælir líkamlega getu auk andlegrar og félagslegrar líðan.

Stefnt var á að hafa mælitækið í tölvutæku (rafrænu) formi til að auðvelda þjónustuþegum að nota það auk þess sem hægt væri að fá sýnilegar árangursmælingar fyrir fagfólkið. Mælitækið sem varð fyrir valinu heitir Whodas (World Health Organization Disability Assessment Schedule) var þróað til að mæla færni og fötlun, óháð mál- og menningarsvæðum eða undirliggjandi heilsufarsvanda. Alþjóðaheilbrigðismálastofnunin/WHO (World Health Organization) stendur á bak við mælitækið og það hefur náð töluverðri útbreiðslu um heim allan. Innleiðingin í endurhæfingarþjónustu Ljóssins mun styðja alla sem nýta sér endurhæfinguna því hægt er að fylgjast með framvindunni reglulega með því að svara spurningunum auk þess sem opnast fyrir ýmsa rannsóknarmöguleika í framtíðinni.

Samkvæmt fimm ára aðgerðaráætlun Heilbrigðisráðuneytisins - Heilbrigðistengd endurhæfing - er áætlað að stöðluð matstæki á alþjóðlegu flokkunarkerfi um færni, fötlun og heilsu (ICF) verði formlega tekið í notkun við skráningu í sjúkraskrá árið 2024. Innleiðing Whodas í þjónustu Ljóssins er liður í að fylgja eftir stefnu stjórnvalda auk þess sem Ljósið hefur ávallt miðað við að þjónustan byggi á gagnreyndum upplýsingum, reynslu og þekkingu. Með innleiðingu Whodas er tækifæri til að efla valdefla þau sem sinna endurhæfingunniþann þátt starfsins enn frekar.

Mælitækið var ekki til á rafrænu formi á Íslandi og því var sótt um svokallaðan Fléttustyrk til háskóla-, iðnaðar- og nýsköpunarráðuneytisins. Fléttan eru styrkir sem veittir eru til nýsköpunarfyrirtækja sem hafa skapað áhugaverðar lausnir til að bæta þjónustu við sjúklinga, stytta biðlista og auka skilvirkni kerfisins almennt.

Í október 2023, veitti Áslaug Arna, háskóla-, iðnaðar- og nýsköpunarráðherra Ljósinu styrkinn auk fulltrúum 11 annarra sprotafyrirtækja sem hlutu styrki úr Fléttunni það árið.

Ljósið fékk sjö milljónir til að innleiða Whodas. Samstarfsaðili Ljóssins var Origo en þau hafa smíðað lausn sem tengist Sögukerfinu, sem er skráningarkerfið á heilbrigðissviði, og fara spurningalistar til þjónustuþega í gegnum Heilsuveru þar sem auðvelt er að svara spurningunum. Markmið Ljóssins er að allir svari Whodas spurningalistanum í upphafi endurhæfingar, aftur við endurmat 2-6 mánuðum síðar og við lok þjónustunnar. Sé um styttri endurhæfingartíma að ræða verður matstækið notað við upphaf og lok þjónustu.

Stefnt er á innleiðingu í janúar 2025.

Gögn sem hafa áhrif

Niðurstöðurnar verða nýttar til að meta þjónustuþörf (forgangsraða endurhæfingarmarkmiðum, tíðni íhlutunar og eftirfylgd), bera saman þarfir fólks til að meta þjónustuframboð, fylgjast með áhrifum læknisfræðilegs inngrips á færni og vega upp á móti færniskerðingu eins og kostur er. Einnig að fylgjast með framförum og breytingum eftir því sem líður á endurhæfinguna. Matstækið er þverfaglegt og getur nýst sem viðtalsrammi en einnig sem sjálfsmatskvarði og hefur því fjölbreytta notkunarmöguleika. Vonir standa til að matstækið geti aukið skilvirkni í eftirfylgd og mat á þjónustuþörfum.

Röksemdarfærslan við að innleiða WHODAS mælitækið í starfsemi Ljóssins:

  • Nýjungar: Áreiðanlegt mælitæki sem búið er að þýða á réttmætan hátt yfir á íslensku til að skoða færni og fötlun fólks óháð sjúkdómsgreiningum og aðstæðum.
  • Hagnýting: Mælitækið nýtist til að meta þjónustuþörf, skipuleggja skjólstæðingsmiðaða meðferð og meta áhrif hennar á færni fólks. Þverfaglegt matstæki getur veitt upplýsingar á milli stofnanna um stöðu og framvindu í endurhæfingu einstaklinga.
  • Viðbót við þekkingu: Sambærilegt mælitæki hefur ekki áður verið þýtt og rannsakað við íslenskar aðstæður.
  • Áhrif á störf fagfólks í heilbrigðisþjónustu: Whodas er sjálfsmatstæki sem byggist á þverfaglegum grunni og getur því eflt bæði skjólstæðingsmiðaða nálgun og þverfaglega samvinnu.

Um Whodas

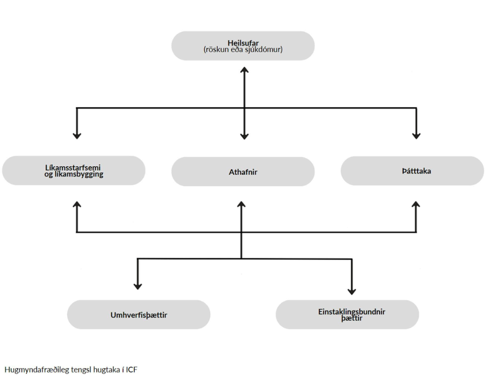
Mælitækið Whodas var samið að frumkvæði Alþjóðaheilbrigðimálastofnunarinnar til að unnt væri að skoða og bera saman færni og fötlun fólks óháð sjúkdómsgreiningu. Þetta er þverfaglegt mælitæki, upphaflega á ensku, sem mælir umfang fötlunar frá sjónarhóli þess sem við hana glímir og endurspeglar atriði í athafna- og þátttökuhluta ICF-flokkunarkerfisins (e. International Classification of Functioning, Disability and Health).

Það byggir á ICF-líkaninu (mynd 1), sem samþættir hið líflæknisfræðilega og hið sálfélagslega heilsulíkan til að draga upp heildræna mynd af færni og fötlun. Meginhugtak ICF er færni og birtist hún í þremur víddum sem líkamsstarfsemi/líkamsbygging, athafnir og þátttaka.

Matstækið opnar nýja möguleika fyrir fagfólk í heilbrigðisþjónustu og þar með heilbrigðisstarfsfólki Ljóssins. Mat með Whodas lætur í té upplýsingar um færni skjólstæðinga á mismunandi sviðum daglegs lífs og leggur þannig góðan grunn að skipulagningu heildarþjónustu og verkaskiptingu fagfólks í þverfaglegu teymi. Niðurstöður mælitækisins byggjast á mati skjólstæðingsins sjálfs og það er grundvallaratriði í einstaklingsmiðaðri þjónustu.

Matstækið hefur einnig þann kost að hægt er að reikna niðurstöður með tvennskonar hætti. Einfaldari útreikningur gefur fagaðila niðurstöður í rauntíma sem hægt er að nýta samstundis í skipulagningu á þjónustu eða eftirfylgd auk flóknari útreikninga sem nýtast í rannsóknir.